首页 撩个斋 女装 揭秘ztm
关灯
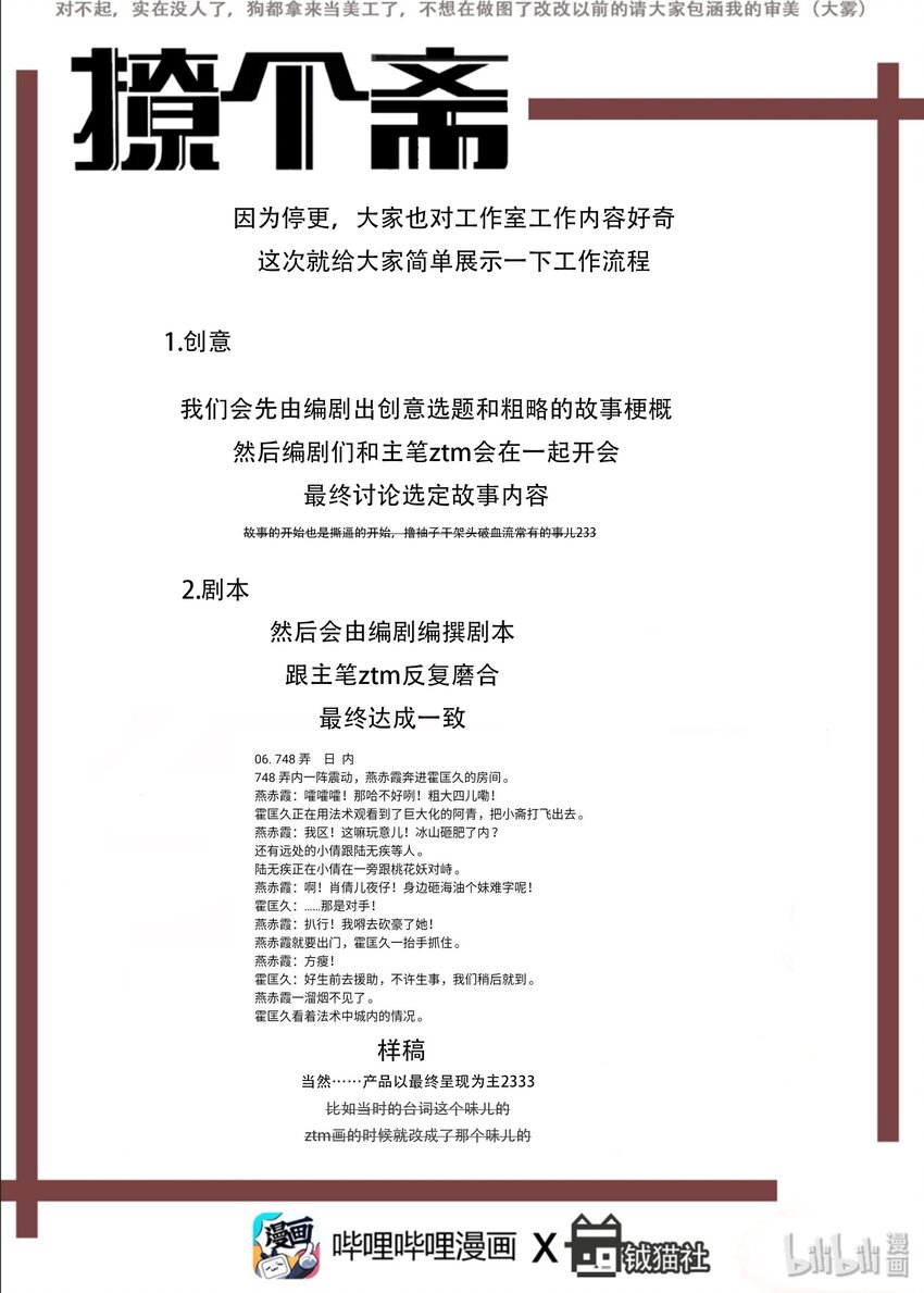
章节
上一话 下一话

《撩个斋》目录